




Pièces
5 pièces
Chambres
3 chambres
Salles de bain
1
Surface
144 m²
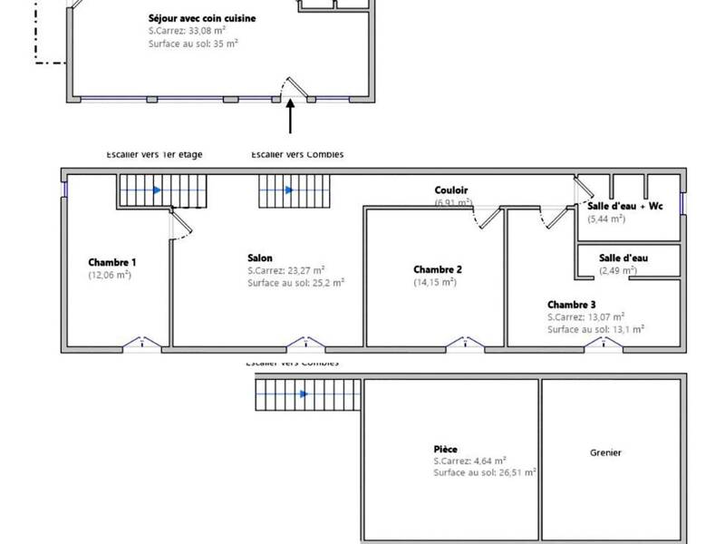
Proche de la place de la Nation, cette maison atypique de 144 m² au sol (118 m² Carrez), située au fond d'une cour, offre un véritable havre de tranquillité. Au rez-de-chaussée, la cuisine ouverte s'ouvre sur une salle à manger, créant un bel espace de vie d'environ 40 m², complété par des toilettes indépendantes. À l'étage, vous découvrirez un séjour chaleureux avec poutres apparentes et mezzanine, ainsi que trois chambres, dont une disposant de sa propre salle d'eau. Une salle de bains et des toilettes viennent compléter ce niveau. La cour permet de profiter d'un extérieur agréable, idéal pour prendre un café, jardiner ou stationner des vélos. Xavier RIVAIN (EI) Agent Commercial - Numéro RSAC : 428 597 843 - Paris.
Source
Logicimmo
Publié le
7 décembre 2025
Vue pour la dernière fois
il y a 1 jour