




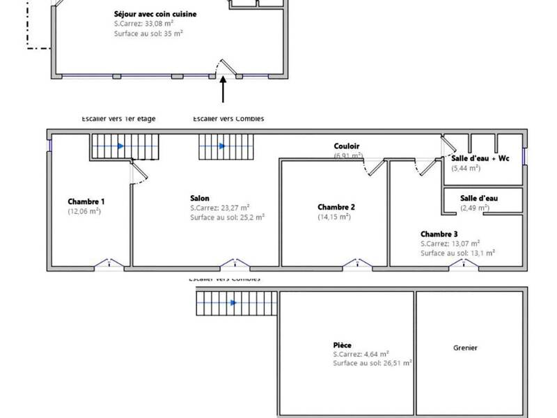
Pièces
5 pièces
Chambres
3 chambres
Salles de bain
1
Surface
144 m²
A deux pas de la place de la Nation, cette maison atypique de 144 m2 au sol (118 Carrez), située au fond d'une cour. Au rez-de-chaussée, la cuisine ouverte donne sur une salle à manger, formant un espace de vie de 40 m² et un toilettes indépendant. À l'étage, un beau séjour avec poutres et mezzanine, trois chambres dont une avec sa douche. Une salle de bains et des toilettes complètent l'ensemble. Vous pourrez profiter de la cour, pour prendre votre café au calme. Xavier RIVAIN (EI) Agent Commercial - Numéro RSAC : 428 597 843 - Paris.
Source
Logicimmo
Publié le
22 janvier 2026
Vue pour la dernière fois
il y a 1 jour