




Pièces
5 pièces
Chambres
2 chambres
Salles de bain
1
Surface
127 m²
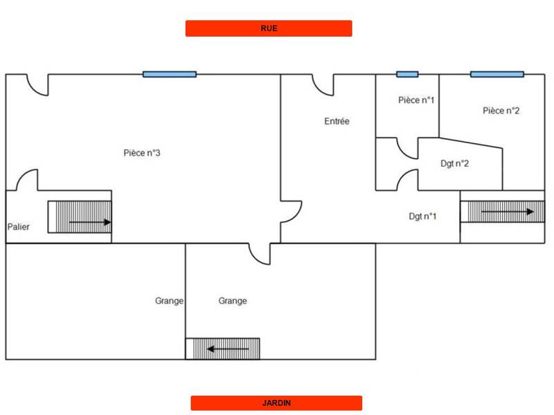
iad France - Cécile Doucet vous propose: Maison individuelle de 127 m² sur deux niveaux avec garage, à finir de rénover. Habitable le temps des travaux, voici la configuration actuelle des pièces : Deux entrées côté rue desservent au rez-de-chaussée : -une pièce de 21.4 m² avec accès à l'étage et à la remise située à l'arrière de la maison - une pièce de 8.3 m² (ancienne cuisine) - un volume restant d'une vingtaine de m² avec arrivées et évacuation d'eau prévues pour des WC et une salle de bain (cloisons placoplâtre à abattre et espaces à repenser) ainsi qu'un second escalier d'accès à l'étage. L'étage, par contre, était habité jusque là et nécessite moins de travaux : les huisseries sont en double-vitrage et les volumes intéressants : deux chambres de 14 et 13.3 m², ainsi qu'une pièce de vie avec espace cuisine de 42 m² ouverte sur le jardin et un WC. (Un coin salle d ‘eau y a été installé le temps des travaux). De beaux parquets chêne sur tout l'étage et une luminosité très agréable. Le gros-oeuvre est en bon état : toiture révisée, façades propres, nombreuses huisseries en double-vitrage, assainissement individuel posé en 2015, mais aujourd'hui, possibilité de se raccorder à l'assainissement collectif du bourg. Un garage de 20 m² vient compléter la maison et le jardin d'environ 225 m² est également accessible de la rue. >> Petit budget pour cette maison située dans un hameau entouré de forêts, à 10 minutes des commodités de Bourganeuf et qui n'attend plus que vos talents de bricoleur pour lui donner une seconde vie ! Honoraires d'agence à la charge du vendeur. Bien non soumis au DPE. Les informations sur les risques auxquels ce bien est exposé, y compris l'obligation légale de débroussaillement, sont disponibles sur le site Géorisques : La présente annonce immobilière a été rédigée sous la responsabilité éditoriale de Mme Cécile Doucet mandataire indépendant en immobilier (sans détention de fonds), agent commercial de la SAS I@D France immatriculé au RSAC de GUERET sous le numéro 828593012, titulaire de la carte de démarchage immobilier pour le compte de la société I@D France SAS.
Source
Logicimmo
Publié le
23 février 2026
Vue pour la dernière fois
il y a 4 jours